近日,广东省教育厅正式公布2025年全省学校优秀教学成果奖获奖名单,广州医科大学共有27项教学成果入选。其中,本科类教学成果18项,获特等奖1项、一等奖6项、二等奖11项;研究生类教学成果9项,获一等奖3项、二等奖6项,实现全省学校优秀教学成果奖获奖数量与等级的新突破。
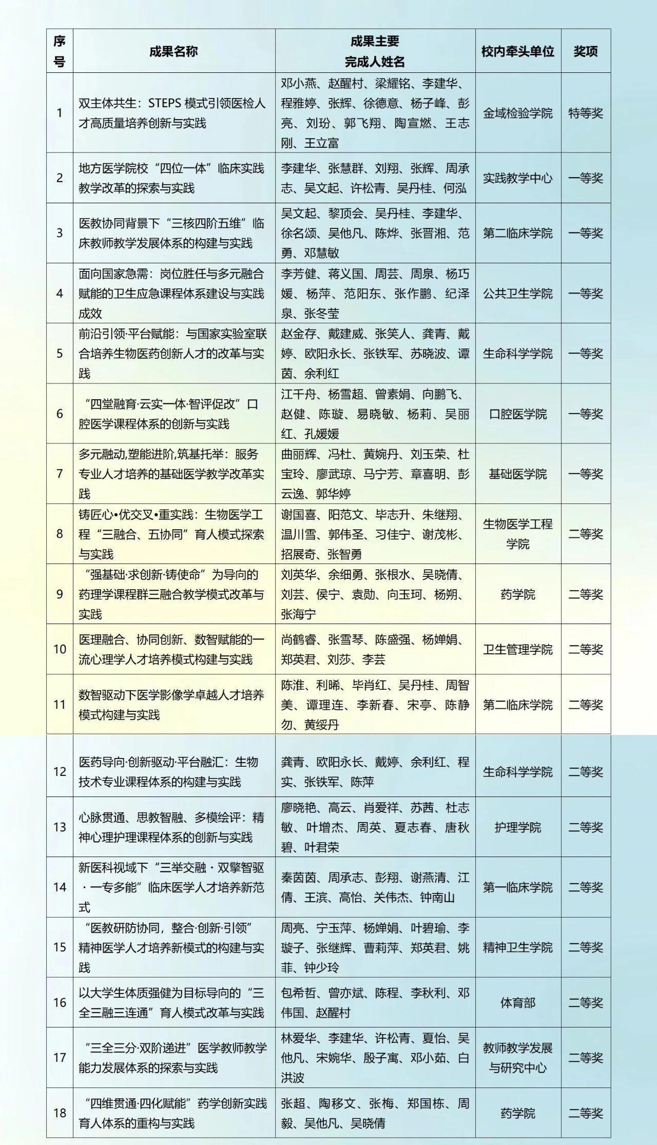
2025年广东省优秀教学成果奖广州医科大学获奖成果(本科类)

2025年广东省优秀教学成果奖广州医科大学获奖成果(研究生类)

广东省优秀教学成果奖是我省教育教学领域的最高荣誉之一,是检验学校教学改革成效、衡量人才培养质量的重要标尺。我校此次获奖成果覆盖面广、创新性强,涵盖医学检验技术、临床医学、基础医学、公共卫生、药学、生物医学工程、护理学、精神医学、教师发展等多个优势领域,集中展现近年来学校在教育教学改革、人才培养模式创新、“新医科”建设以及课程体系构建等方面取得的扎实成效与显著突破,彰显学校“以本为本、以学生为中心”的教育理念,以及服务国家战略、赋能区域发展的责任担当。
学校始终坚持教学中心地位,不断完善教学建设制度、优化教育教学环境、健全激励机制,为教师开展教学创新与改革探索提供了坚实保障。下一步,学校将进一步深化教育教学改革,不断提升人才培养质量,为打造高水平医学人才培养高地、助力健康中国建设贡献更多广医力量。